历史学专业本科人才培养方案
    2025-11-19 09:09 罗运胜等  审核人:

    一、专业介绍

    历史学以人类过去的活动为主要研究对象,对于了解人类社会的发展脉络,认识历史发展的总体趋势,传承人类文明,探索人与自然的互动关系,促进不同国家、不同民族之间的理解与交流等,具有不可替代的作用。历史学与其他人文学科、社会科学及自然科学有着密切关系,同时也是一切社会科学的基础。地方高校的历史学专业则具有自身所处地域的一些历史文化特点。

    历史学专业是普通高校人文学科类本科专业,具有基础性强、涉及面宽等特点。湖南文理学院历史学专业始创于1979年开办的常德师范专科学校史地科,1982年独立开办历史专业。1999年升为学校首批本科专业,以师范教育为主,兼顾学术人才的培养。迄今已有四十余年的办学历程,培养了二千多名毕业生。

    本专业教师在教学与学术上并重,先后主持国家社科基金项目6项,省部级重大项目、重点项目和一般科研项目20余项,有省级平台3个;出版著作20多部,发表论文数百篇;获湖南省社科优秀成果一等奖1项、二等奖1项。尤其是近年承担国家社科基金特别委托重大项目中国南方侵华日军细菌战研究,取得丰硕的研究成果,处于国内外学术前沿。本专业在地方史研究上也有显著特色。

    二、培养目标

    本专业以立德树人为根本任务,适应国家、地区基础教育改革发展基本要求,立足湘西北、面向湖南、辐射全国,培养社会责任强,具有高尚师德和教育情怀,具备良好的历史学素养、扎实的历史学知识、较强的历史学能力,具有教书育人能力,能在中学从事历史教学及相关教育管理工作的高素质应用型人才。

    本专业师范生毕业后年左右职业发展预期目标如下:

    目标1师德修养。认同中国特色社会主义,树立社会主义核心价值观;贯彻党的教育方针,以立德树人为己任;认同和践行教师职业道德规范,具有依法执教意识;立志成为有理想信念、有道德情操、有扎实学识、有仁爱之心的好老师。有志于从事中学教育工作,愿意做学生锤炼品格、学习知识、创新思维、奉献祖国的引路人;尊重和关爱青少年学生,具有人文情怀和科学精神。

    目标2学科素养。掌握历史学科的核心知识、基本理论和方法技能,具有较为完整的历史学科知识体系;了解历史学科与其他学科以及社会实际的联系,具有专业之外的人文、社科、自然基本知识;能运用历史学及相关学科的方法发现、分析、解决有关问题;能跟踪有关学术成果,基本了解历史学动态。

    目标3教学能力。了解中学历史课程标准,熟知历史学科核心素养,掌握中学历史教学特点与规律;了解历史教学改革动态,有一定的中学历史教研能力;掌握教育教学基本技能方法和历史学科教学的设计、实施和评价等基本知识与技能。

    目标4育人能力。树立德育为先理念,掌握班级组织与指导的工作规律和基本方法,胜任德育和班主任工作;掌握科学的教书育人方法,有较强的综合育人能力和自觉意识;能运用所学专业理论与方法从事育人实践活动,注重以史育人;了解学校文化活动的育人内涵和方法,能引导中学生德智体美劳全面发展。

    目标5发展能力。掌握与人沟通合作的必要知识和技能,有较好的书面和口头沟通交流能力,获得沟通合作体验。学会自主学习,能适应时代和教育发展需求,有较强的自我反思能力和专业持续发展能力,具备在毕业后五年左右成长为中学骨干教师的素质和潜力。

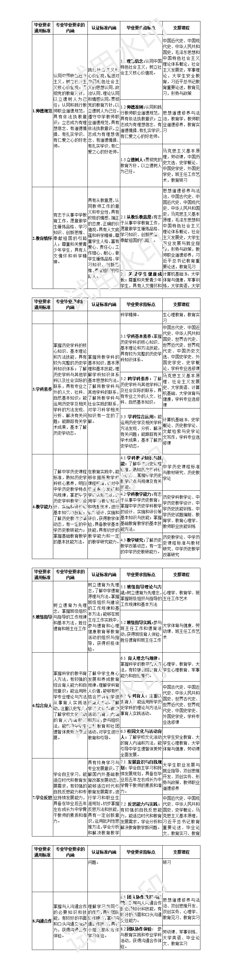
    三、毕业要求


    四、毕业要求对培养目标的支撑矩阵

    培养目标

    毕业要求

    培养目标1

    培养目标2

    培养目标3

    培养目标4

    培养目标5

    践行师德

    1.师德规范





    2.教育情怀





    学会教学

    3.学科素养




    4.教学能力





    学会育人

    5.班级指导




    6.综合育人




    学会发展

    7.学会反思





    8.沟通合作






    五、主干学科与核心课程

    主干学科:历史学、教育学

    核心课程:史学概论、中国历史文选一、二、中国古代史(一、二、中国近代史(一、二)、中华人民共和国史、世界古代史(一、二)、世界近代史(一、二)、世界现代史(一、二)、历史教学论、教育学、教育心理学

     

    六、学制、修业年限、学位授予

       制:四年

    修业年限: ~ 六年

    学位授予:历史学学士。(除完成规定修读学分外,还要完成第二课堂规定的相应积分,学生才能毕业和授予学士学位)

     

    七、课程结构分类与学分统计表

    课程类别

    学分

    比例

    修读

    形式

    理论

    学分

    实践

    学分

    总学分

    总百分比

    通识教育课程

    基础课程

    18.75%

    必修

    19.5

    10.5

    52

    32.5%

    人文社会与科学素养课程

    13.75%

    必修

    12.5


    选修

    9.5

    学科专业教育课程

    理论基础课程

    28.12%

    必修

    45


    45

    39.37%

    专业选修课程

    11.25%

    选修

    18


    18

    教师教育课程

    教育基础课程

    7.81%

    必修

    11

    1.5

    12.5

    9.37%

    教育选修课程

    1.56%

    选修

    1.5

    1

    2.5

    集中实践课程

    专业实践课程

    10.63%

    必修


    17

    30

    18.76%

    教育实践课课程

    8.13%

    必修


    13

     


    100%


    117

    43

    160

    100%

    (注:师范类人文社会与科学素养课程(含选修)不得低于总学分的10%。教师教育类课程中学不得低于14学分+18周,小学不得低于32学分+18周。全校文化素质教育与知识拓展类课程公共选修课:非艺术类专业学生必须在公共艺术限定选修课程中修读2学分;人文社科类专业学生必须在自然科学类课程中修读2学分,理工科类专业必选人文社科类课程2学分;心理学类课程必选1个学分;第三学期结束学生还未通过大学英语三级、四级的学生第四学期必须选修1.5学分的英语类公选课。)

     

     

    八、专业课程设置与教学进程表(见附表1

    九、专业课程设置与毕业要求的对应关系矩阵(见附表2

    十、辅修专业及辅修学士学位课程设置与教学进程表(见附表3


    附表1  历史学专业课程设置与教学进程表

    课程

    类别

    课程编号

    课程名称

    总学时

    学时设置

    考核

    方式

    各学期学时分配

    备注

    (验)

    通识教育课程(必修42.5学分)

    22000001

    思想道德修养与法治

    Moral Cultivation and Law Basics

    56

    40

    16

    3

    考试









    22000003

    马克思主义基本原理

    Basic Principles of Marxism

    56

    40

    16

    3

    考试









    22000004

    毛泽东思想和中国特色社会主义理论体系概论

    An Introduction to Mao Zedong Thought and the Theoretical System of Socialism with Chinese Characteristics

    56

    40

    16

    3

    考试









    22000044

    习近平新时代中国特色社会主义思想概论

    An Introduction to Xi Jinping Thought on Socialism with Chinese Characteristics for

     a New Era

    56

    40

    16

    3

    考试









    22000005

    形势与政策

    Situation and Policy

    32

    32


    2

    考查

    一至八学期


    22000006

    社会主义发展史A

    History of Socialist Development

    16

    16


    1

    考查









    22000007

    大学英语(一)

    College English Ⅰ

    56

    40

    16

    3

    考试









    22000008

    大学英语(二)

    College English Ⅱ

    72

    40

    32

    3.5

    考试









    22000009

    大学英语(三)

    College English Ⅲ

    32

    32


    2

    考试









    22000012

    大学计算机基础

    Computer Basics

    32

    16

    16

    1.5

    考试









    22000015

    计算机基础B

    Computer Basics(B)

    56

    24

    32

    2.5

    考试









    22000016

    大学体育与健康(一)

    College Physical Education and Health Ⅰ

    28


    28

    1

    考查








    每学分的体育课包括1428学时的课堂教学、4学时的线上健康知识、12学时的课余锻炼和体质健康测试等课外体育作业

    22000017

    大学体育与健康(二)

    College Physical Education and HealthⅡ

    28


    28

    1

    考查








    22000018

    大学体育与健康(三)

    College Physical Education and HealthⅢ

    28


    28

    1

    考查



    三至八学期任选

    22000019

    大学体育与健康(四)

    College Physical Education and Health Ⅳ

    28


    28

    1

    考查



    三至八学期任选

    22000020

    军事理论

    Military Theory

    36

    36


    2

    考查









    22000021

    军事训练

    Military Training



    2

    2

    考查









    22000022

    大学生安全教育

    Safety Education for College

    Students

    24

    8

    16

    1

    考查









    22000023

    大学生心理健康教育

    Psychological Education for

    College Students

    16

    16


    1

    考查









    22000024

    劳动教育

    Labor Education

    32

    8

    24

    1

    考查

    一至七学期


    22000025

    双创思维开发

    Innovative and Entrepreneurial

     Thinking Development

    20

    12

    8

    1

    考查









    22000026

    双创实务

    Innovative and Entrepreneurial

     Practice

    20

    12

    8

    1

    考查









    22000027

    大学生职业发展与就业指导

    Career Development and Employment Guidance for College

     Students

    40

    24

    16

    2

    考查







    第六学期登录成绩

    小计




    42.5

    ——









    ——

    通识教育课程

    (选修9.5学分)


    艺术类课程

    Art Classes




    2










    第三学期末还未通过大学英语四级的学生第四学期必须选修1.5学分的英语类公选课


    心理学类课程

    Courses in psychology




    1











    自然科学类课程

    Courses in natural sciences




    2











    其他课程

    Other courses




    4.5










    小计




    9.5











    学科专业教育课程

    (必修45学分)

    22035001

    中国历史文选(一)

    Selected Readings in Chinese History I

    54

    54


    3

    考试









    22035002

    中国历史文选(二)

    Selected Readings in Chinese History II

    54

    54


    3

    考试









    22035003

    史学概论

    Introduction to Historiography

    54

    54


    3

    考试









    22035004

    中国古代史(一)

    History of Ancient China I

    54

    54


    3

    考试









    22035005

    中国古代史(二)

    History of Ancient ChinaⅡ

    54

    54


    3

    考试









    22035006

    中国古代史(三)

    History of Ancient China Ⅲ

    54

    54


    3

    考试








    专创融合课程

    22035007

    中国近代史(一)

    History of Modern China I

    54

    54


    3

    考试








    专创融合课程

    22035008

    中国近代史(二)

    History of Modern China Ⅱ

    54

    54


    3

    考试








    专创融合课程

    22035009

    中华人民共和国史

    history of the People's Republic of China

    54

    54


    3

    考试









    22035010

    世界古代史(一)

    History of the Ancient World I

    54

    54


    3

    考试









    22035011

    世界古代史(二)

    History of the Ancient World Ⅱ

    54

    54


    3

    考试









    22035012

    世界近代史(一)

    History of the Modern World I

    54

    54


    3

    考试









    22035013

    世界近代史(二)

    History of the Modern World Ⅱ

    54

    54


    3

    考试









    22035014

    世界现代史(一)

    History of the Modern and Contemporary World I

    54

    54


    3

    考试









    22035015

    世界现代史(二)

    History of the Modern and Contemporary World Ⅱ

    54

    54


    3

    考试









    小计




    45

    ——









    ——

    学科专业教育课程

    (选修18学分)

    22035016

    中国史学史

    History of Chinese Historiography

    36

    36


    2

    考查








    历史学基础选修拓展课

    22035017

    外国史学史

    History of Foreign Historiography

    36

    36


    2

    考查








    22035018

    考古学概论

    Introduction to Archaeology

    36

    36


    2

    考查








    22035019

    文物学概论

    Introduction to Antiquities

    18

    18


    1

    考查








    22035020

    历史地理学

    Chinese Historical Geography

    36

    36


    2

    考查








    22035021

    版本目录学

    Version Bibliography

    18

    18


    1

    考查








    22035022

    文献检索与史学论文写作

    Literature Retrieval and Writing of Historical Papers

    36

    36


    2

    考查








    22035023

    史学经典选读

    Selected readings of historical classics

    36

    36


    2

    考查








    22035024

    中国文化史

    History of Chinese Culture

    36

    36


    2

    考查








    中国史选修拓展课

    22035025

    中国思想史

    History of Chinese Thoughts

    36

    36


    2

    考查








    22035026

    中国经济史

    History of Chinese Economy

    36

    36


    2

    考查








    22035027

    明清史专题

    History of the Ming and Qing dynasties

    36

    36


    2

    考查








    22035028

    常德与近代湖湘文化

    Changde and modern Huxiang culture

    36

    36


    2

    考查








    22035029

    中国社会生活史

    History of social life in China

    36

    36


    2

    考查








    22035030

    抗日战争史专题

    History of the Chinese War of Resistance against Japanese Aggression

    18

    18


    1

    考查








    22035031

    日本侵华细菌战史

    History of Japanese germ warfare in China

    18

    18


    1

    考查








    世界史选修拓展课

    22035032

    历史专业外语

    History major foreign language

    36

    36


    2

    考查








    22035033

    西方文化史

    History of Western culture

    36

    36


    2

    考查








    22035034

    世界经济史

    History of the World Economy

    36

    36


    2

    考查








    22035035

    国际关系史

    History of international relations

    36

    36


    2

    考查








    22035036

    日本史

    History of Japan

    36

    36


    2

    考查








    小计




    38











    教师教育课程

    (必修12.5学分)

    22000036S

    教育心理学

    Educational Psychology

    36

    36


    2

    考试









    22000037S

    教育学

    Pedagogics

    36

    36


    2

    考试









    22000038S

    教师职业技能训练

    Teachers' Vocational Skill Training

    45

    27

    18

    2

    考查









    22000039S

    教育法规与教师职业道德修养

    Teachers' Professional Ethics

    18

    18


    1

    考试









    22000040S

    班主任工作艺术

    The Art of Head Teacher's Work

    36

    18

    18

    1.5

    考查









    22000041S

    习近平总书记教育重要论述

    Xi Jinping’s Important Exposition on Education

    18

    18


    1

    考查









    22035037S

    历史学科教学论

    Teaching Theory of History

    63

    45

    18

    3

    考试









    小计




    12.5

    ——









    ——

    教师教育课程

    (选修至少2.5学分)

    22035038S

    中学历史课程标准与教材研究

    Research on Middle School History Curriculum Standards and Textbooks

    9

    9


    0.5

    考查









    22035039S

    中学历史教学设计与案例研究

    Middle School History Instructional Design and Case Studies

    27

    9

    18

    1

    考查









    22035040S

    历史教学技能训练

    History Teaching Skills Training

    27

    9

    18

    1

    考查









    22035041S

    中学历史试题编制

    Middle school history test preparation

    27

    9

    18

    1

    考查









    22035042S

    中学历史教学改革研究

    Research on the reform of history teaching in middle schools

    27

    9

    18

    1

    考查









    22035043S

    三笔字训练

    Calligraphy

    27

    9

    18

    1

    考查









    22035044S

    现代教育技术

    Modern Educational Technology

    27

    9

    18

    1

    考查









    小计




    6.5











    集中实践课程

    (必修33学分)

    22035045

    专业考察(一)

    Professional investigation I

    3


    3

    1.5

    考查









    22035046

    专业考察(二)

    Professional investigationⅡ

    3


    3

    1.5

    考查









    22035047

    专业考察(三)

    Professional investigation Ⅲ

    3


    3

    1.5

    考查









    22035048

    学年论文写作

    Academic Year Thesis Writing

    3


    3

    1.5

    考查









    22035049

    毕业论文(设计)

    Graduation Thesis Writing(Design)

    12


    12

    10

    考查









    22035050S

    教育见习

    Educational Probation

    4


    4

    2

    考查









    22035051S

    教育实习

    Educational Practice

    12


    12

    10

    考查









    22035052S

    教育研习

    Educational Study

    3


    3

    1

    考查









    22035053

    毕业实习

    Graduation Internship

    2


    2

    1

    考查









    小计

    45


    45

    30












    附表2  历史学专业课程设置与毕业要求(师范类)对应关系矩阵

    课程类别

    课程平台

    课程名称

    毕业要求1

    师德规范

    毕业要求2

    教育情怀

    毕业要求3

    学科素养

    毕业要求4

    教学能力

    毕业要求5

    班级指导

    毕业要求6

    综合育人

    毕业要求7

    学会反思

    毕业要求8

    沟通合作

    1.1

    1.2

    1.3

    2.1

    2.2

    3.1

    3.2

    3.3

    4.1

    4.2

    4.3

    5.1

    5.2

    6.1

    6.2

    6.3

    7.1

    7.2

    8.1

    8.2

    通识教育课程

    思想政治

    思想道德修养与法治


    H«


    H«















    M


    马克思主义基本原理



    H«

    H«














    M



    毛泽东思想和中国特色社会主义理论体系概论

    H«



    H«














    M




    习近平新时代中国特色社会主义思想概论

    H«



    H«














    M




    社会主义发展史

    H«



    H«














    M



    信息技术

    大学计算机基础





    M



    H«

    M












    计算机基础B





    M



    H«

    M












    运动与健康

    大学体育与健康





    H«








    M



    H«




    L

    劳动教育



    H«










    L



    H«




    M

    军事与国防

    军事理论

    H«













    L





    M


    大学生安全教育

    H«













    M





    M


    军事训练





    M











    M




    H«

    创新创业

    大学生职业发展与就业指导




    H«













    H«


    M


    双创思维开发




    M













    H«


    H«


    双创实务




    M













    H«


    H«


    形势与政策

    M



    H«













    H«




    人文社会与科学素养

    大学英语





    H«















    M

    大学生心理教育





    M









    H«


    H«





     

     

     

     

     

     

     

     

     

    学科专业教育课程

    必修

    中国历史文



    H«



    H«









    M



    M



    史学概论



    H«



    H«









    M



    H«



    中国史学史



    H«



    H«









    M



    M



    外国史学史



    H«



    H«









    M



    M



    中国古代史




    H«


    H«









    M



    M



    中国近代史

    H«



    H«


    H«









    M



    M



    中华人民共和国史

    H«



    H«


    H«









    M



    M



    世界古代史

    H«



    M


    H«









    M



    M



    世界近代史

    H«



    H«


    H«









    M



    M



    世界现代史

    H«



    H«


    H«









    M



    M



    选修

    历史学基础选修拓展






    H«

    H«

    H«







    M



    M



    中国史选修拓展课






    H«

    H«

    H«







    M



    M



    世界史选修拓展课






    H«

    H«

    H«







    M



    M



    教师教育课程

    教师教育理论

     

    心理学







    M





    H«


    H«





    H«


    教育学


    H«


    M








    H«


    H«







    教师职业道德修养


    H«


    H«













    H«


    M


    班主任工作艺术



    H«









    H«

    H«

    M







    习近平总书记教育重要论述

    H«



    H«














    M



    教师教育实践

    教师职业技能训练







    H«



    H«

    M







    M



    其他选修实践课程







    H«



    H«

    M







    M



    学科教育

    历史学科教学论








    M

    H«

    H«

    H«




    H«




    M


    其他选修课程








    M

    H«

    H«

    H«




    H«




    M


    集中实践课程

    专业实践

    专业考察

    H«



    H«


    M

    M

    M













    学年论文写作






    H«

    M

    H«










    M



    毕业论文








    H«



    H«







    H«


    M

    教育实践

    教育见习

    H«



    H«





    M



    M


    M



    L


    H«


    教育实习


    M



    M





    H«



    H«


    H«



    M

    H«

    M

    教育研习



    M

    M







    H«

    M



    M



    H«


    L

    毕业实习

    H«

    H«


    H«






    H«








    M


    M

    : 符号 HML 分别表示各门必修课程对毕业要求的支撑强度,H-强,M-中,L-弱。


      附表3   辅修专业及辅修学士学位课程设置与教学进程表

    课程

    类别

    课程编号

    课程名称

    总学时

    学时分配

    考核

    方式

    开课学期

    (验)

    辅修专业课程(辅修45学分)

    22035001

    中国历史文选(一)

    45

    45



    2.5

    考查

    22035002

    中国历史文选(二)

    45

    45



    2.5

    考查

    22035003

    史学概论

    45

    45



    2.5

    考查

    22035004

    中国史学史

    45

    45



    2.5

    考查

    22035005

    外国史学史

    45

    45



    2.5

    考查

    22035006

    中国古代史(一)

    45

    45



    2.5

    考查

    22035007

    中国古代史(二)

    45

    45



    2.5

    考查

    22035008

    中国古代史(三)

    45

    45



    2.5

    考查

    22035009

    中国近代史(一)

    45

    45



    2.5

    考查

    22035010

    中国近代史(二)

    45

    45



    2.5

    考查

    22035011

    中华人民共和国史

    45

    45



    2.5

    考查

    22035012

    世界古代史(一)

    45

    45



    2.5

    考查

    22035013

    世界古代史(二)

    45

    45



    2.5

    考查

    22035014

    世界近代史(一)

    45

    45



    2.5

    考查

    22035015

    世界近代史(二)

    45

    45



    2.5

    考查

    22035016

    世界现代史(一)

    45

    45



    2.5

    考查

    22035017

    世界现代史(二)

    45

    45



    2.5

    考查

    22035037S

    历史学科教学论

    45

    45



    2.5

    考查

    小计





    45



    辅修学士学位课程(辅修11学分)

    22035052S

    教育实习

    12




    6

    考查

    22035049

    毕业论文(设计)

    10




    5

    考查

    合计





    56

    ——



    (一审:李云安    二审:沈红宇    三审:王翀)


    关闭窗口